1. TOP
  2. プレスリリース
  3. 黒スケ・白スケだけじゃない! 8地点のスケーリーフットで解き明かす、深海熱水域をつなぐ「海流」と隔てる「断層」 ―集団ゲノム解析によるインド洋熱水域群集の分散史解明と保全優先域への示唆―

黒スケ・白スケだけじゃない! 8地点のスケーリーフットで解き明かす、深海熱水域をつなぐ「海流」と隔てる「断層」 ―集団ゲノム解析によるインド洋熱水域群集の分散史解明と保全優先域への示唆―

2026.02.12
国立研究開発法人海洋研究開発機構

1. 発表のポイント

  • 深海の熱水噴出域は、そこにしか生きられない固有種にとって、海底に点々と存在する「島」のような場所です。こうした固有種が、数百キロメートル以上も離れた熱水域間をどれぐらい行き交っているかの全体像は、とりわけ調査が限定的なインド洋においては不明なままでした。
  • 本研究では、インド洋の熱水噴出域を代表する固有種である「鱗をもつ巻貝」スケーリーフット(Chrysomallon squamiferum)を対象に、集団ゲノム解析を行うことで、8つの熱水域間の分散史を明らかにしました。現在の深海では、スケーリーフットの集団は大きく5つの遺伝集団に分かれ、とくに最南部のLongqi–Duanqiao熱水域と北部のWocan熱水域では、他と比べて遺伝的独自性が高いことが示されました。遺伝的独自性の高い集団は、一般に、優先して保全されるべき候補となります。
  • 現在と過去の遺伝子流動と海流による粒子分散シミュレーションを組み合わせた結果、全体としては南→北方向の分散が主要である一方、海底の大規模なトランスフォーム断層 が交流を妨げる障壁となることが示されました。また、現在は活動を停止した、あるいは未発見の「ゴースト集団」が、現在の遺伝的多様性の形成に大きく寄与していることも分かりました。
用語解説

トランスフォーム断層
離れあうプレート境界と直交する横ずれ状の断層。南北に走る海嶺の軸が、ある場所で東西にくい違っているとき、このくい違いを生じさせている東西にのびる断層がトランスフォーム断層。

2. 概要

国立研究開発法人海洋研究開発機構(理事長 大和 裕幸、以下「JAMSTEC」という。)超先鋭研究開発部門超先鋭研究開発プログラムのChong CHEN主任研究員、高井 研プログラム長を含む国際共同研究グループはインド洋の深海熱水噴出域に生息する鱗を持つ巻貝「スケーリーフット」を対象に、8つの熱水域間の遺伝的連結性を、現在から過去にさかのぼって再構築しました。

スケーリーフットは食道腺の細胞内に化学合成細菌を共生させて栄養を得て、さらにはその硫黄代謝物を鱗に排出して解毒する唯一無二の生存戦略を持つ生物として知られています(2019年9月10日既報)。スケーリーフットの群集としては硫化鉄の鱗を持つKaireiフィールドに棲む通称「黒スケ」と、硫化鉄に覆われていないSolitaireフィールドに棲む通称「白スケ」 (2010年12月13日既報)が広く知られています。近年、インド洋で立て続けに新たな熱水噴出域が発見された結果、現在は少なくとも8か所の熱水域からスケーリーフットが採取されています。深海の熱水噴出域にはスケーリーフットを代表とするユニークな固有種による化学合成生態系が形成されている一方、熱水鉱床の資源開発も見込まれています。特にインド洋の熱水域はほとんどが公海にあり、国際海底機構(ISA)が承認したドイツ・インド・韓国・中国の鉱区になっています。そのため、科学的根拠に基づく保全・環境影響評価のための情報整備が急務ですが、熱水固有種を対象とした調査・研究はいまだ十分ではありません。とりわけ、熱水域に対して保全対象としての優先度を評価するために不可欠な熱水域間の連結性は不明なままでした。

本研究は、インド洋で初となる熱水噴出域固有種の集団規模でのゲノム解析と海洋物理モデルシミュレーションを組み合わせ、熱水域間の遺伝的交流を支配する要因を明らかにしました。スケーリーフットは最も南の南西インド洋海嶺・Longqiフィールド付近から、20~40万年の時間をかけて南→北の方向で最も北にあるカールスバーグ海嶺・Wocanフィールドにたどり着いたと推定できました。現生のスケーリーフットは5つの遺伝集団に分かれ、その形成には、南大洋から北向きに流れる深層流、海嶺を隔てるトランスフォーム断層による分散障壁、そして未発見もしくは過去に活動したが今は活動を停止した「ゴースト集団」といった要因が重要だったと考えられました。5つの遺伝集団のうち、LongqiフィールドとWocanフィールドはとりわけ遺伝的独自性が高く、保全優先度の高い熱水域であることも示唆されました。本研究で得られた知見は、深海における生物多様性の形成メカニズムの一端を解き明かすだけではなく、インド洋での将来的な海底資源開発に伴う環境影響評価と保全計画に重要な基盤情報を提供するものです。

本成果は、「Current Biology」誌に2月12日付け(日本時間)で掲載されました。

論文情報
タイトル

Dispersal and isolation of the scaly-foot snail across abyssal insular habitats and through time

著者
Xi CHEN1,2,#, Siyeong JUN3,#, Chong CHEN4,#,*, Ran LIU5,6,#, Ting XU5,6,#, Hongyin ZHANG1,2,#, Yue GAO1,2, Xing HE1,2, Xu LIU1,2, Kexin GAO1,2, Xinyu GU1,2, Heeseung YEUM8, Dongyoung KIM8, Choongwon JEONG8, Yadong ZHOU7, 高井 研4, Yan WANG5,6,*, Pei-Yuan QIAN5,6,*, Yong-Jin WON3,*, Jin SUN1,2,*
所属
  1. Ocean University of China
  2. Laoshan Laboratory
  3. Ewha Womans University
  4. 海洋研究開発機構 超先鋭研究開発部門
  5. Southern Marine Science and Engineering Guangdong Laboratory (Guangzhou)
  6. Hong Kong University of Science and Technology
  7. Second Institute of Oceanography, China
  8. Seoul National University
  9. #共同筆頭著者、*責任著者

3. 背景

深海熱水噴出域では、太陽光に依存した光合成に基づく陸上・浅海の生態系とは異なり、地球内部由来の熱水に含まれる硫化水素や水素ガスなどを酸化して得られる化学エネルギーを基盤とする「化学合成生態系」が発達しています。熱水域は中央海嶺・火山弧・背弧海盆などの活動的な海底に点在し、場所によっては数百〜数千キロメートルも離れているため、熱水でしか生きられない固有種の視点から見ると、個々の熱水域は“海底の島”として捉えることができます。熱水噴出域間の移動は、多くの場合、幼生期の分散に依存します。幼生が深海の流れに乗って別の熱水噴出域へ到達できるかどうかは、集団間の遺伝的な隔離や多様性、さらには種分化にも関わる重要な要因です。

熱水域では海底鉱物資源の一種である熱水鉱床が発達するため、近い将来に商業的開発が予見されています。開発は生息環境を著しく擾乱するため、この懸念から国際自然保護連合(以下「IUCN」)発刊するレッドリストにおいては多くの熱水固有種が絶滅危惧種として登録されています。こうした生物の絶滅リスクや擾乱後の回復力は、集団間の遺伝的連結性に大きく左右されます。近年、海底資源の開発をめぐる国際的議論が進む中で、熱水生態系の保全や環境影響評価では「どこを優先して守るべきか」「どこが替えの効きにくい場所か」を科学的根拠に基づいて示すことが求められています。とくにインド洋では、多くの熱水噴出域が公海域に位置し、国際海底機構(International Seabed Authority:ISA)が承認した中国・インド・韓国・ドイツの4カ国の探査鉱区に含まれています。そのため、保全に必要な情報を早急に整備することが重要です。しかし、インド洋ではこれまで、熱水噴出域固有種を対象とした広域スケールのゲノムレベル集団遺伝解析が全く行われておらず、熱水噴出域間の連結性は十分に分かっていませんでした。

鉄の鱗を持つ巻貝として知られるスケーリーフット (Chrysomallon squamiferum) はインド洋の熱水域に広く分布する代表的な熱水固有種であり、IUCNレッドリストでは絶滅危惧種とされています(2019年7月23日既報)。スケーリーフットは、複数の海嶺(南西インド洋海嶺・中央インド洋海嶺・カールスバーグ海嶺)にまたがって見つかることから、インド洋熱水間の分散経路や分断が起きる要因を検証するモデルケースとして適しています。また、スケーリーフットはその全ゲノムがすでに解読されていることから (2020年4月8日既報)、ゲノムレベルでの集団遺伝解析が可能な種でもあります。

4. 成果

今回の調査では、南西インド洋海嶺にあるLongqiフィールド・Duanqiaoフィールド・Tianchengフィールド、中央インド洋海嶺に位置するKaireiフィールド・Solitaireフィールド・Onnuriフィールド・Onnareフィールド、そしてインド洋北部のカールスバーグ海嶺・Wocanフィールドという8つの熱水域 (図1) から合計125個体のスケーリーフットを採取し、ゲノム上に存在する突然変異の一種である一塩基多型変異 (Single Nucleotide Polymorphisms, SNPs) を約1430万箇所調べました。

図1

図1 スケーリーフットが生息する8熱水噴出域の地理的分布と、各地点の代表的な個体の写真。8つの熱水噴出域は、南西インド洋海嶺・中央インド洋海嶺・カールスバーグ海嶺に分布している。

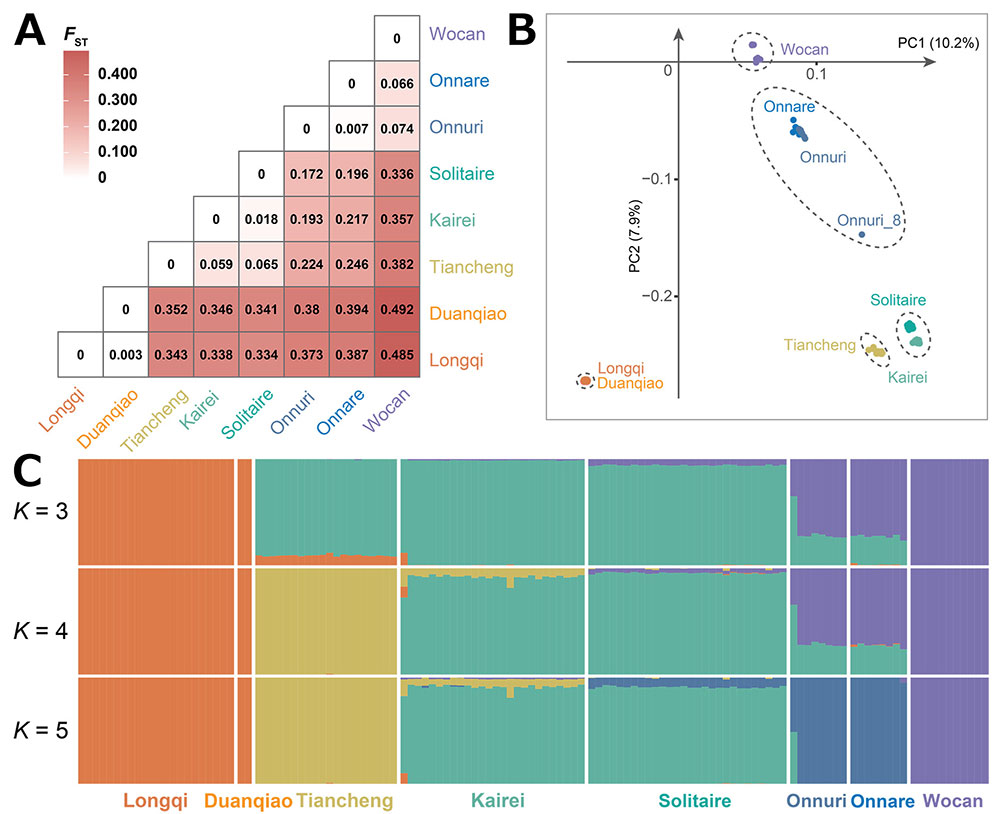
このデータを解析した結果、8つの熱水域から採取されたスケーリーフットは遺伝的に大きく5つのグループ(遺伝集団)に分かれることが判明しました。地理的な距離が近いLongqiとDuanqiaoフィールド、KaireiとSolitaireフィールド、そしてOnnuriとOnnareフィールドのスケーリーフットは遺伝的交流(幼生分散)が頻繁で、それぞれ同じ集団として扱えることがわかりました。一方、5つの遺伝集団の中でもLongqi–DuanqiaoとWocanは、他の熱水噴出域の集団と比べて遺伝的な違いが大きく、独自の遺伝的多様性をもつことが明らかになりました。これは、これら2集団に属するスケーリーフットが「他の地域では代替しにくい特徴」を備えている可能性を示します。仮にこれらの集団が失われた場合、同じ遺伝的多様性を持つ個体群が回復しない恐れがあります。

図2

図2 (A) スケーリーフットの熱水噴出域どうしの組み合わせごとの FST 値(Figure S1A および Table S1 も参照)。FST 値は 0〜1 の範囲をとり、1に近いほど集団間の遺伝的分化(違い)が大きいことを示す。(B) 主成分分析によって明らかになったスケーリーフット集団間の遺伝的な違い。結果は、Longqi-Duanqiao、Solitaire-Kairei、Onnuri-Onnare の各ペアで遺伝的分化が小さく、それぞれ同じ遺伝集団(グループ)に属すると思われることを示した。これらのペアは点線の円で示すように遺伝集団として統合した。(C) ADMIXTURE により推定した集団構造と各個体の遺伝成分(どの遺伝集団由来のものがどれくらいゲノムに含まれるか)。あらかじめ 3〜5 の遺伝集団(K)を仮定して解析した結果を示す。

集団ゲノム解析により、スケーリーフットの現在から過去にわたる遺伝子流動を推定する集団史モデルを再構築しました(図3)。集団史モデルでは、スケーリーフットの分散には方向性があり、全体として「南→北」方向であることが示されました。具体的には、最南端に位置するLongqiフィールド周辺に端を発し、約20〜40万年をかけて幼生分散により北上し、総距離6,300 km超を経て、現在知られている分布域の最北端であるWocanフィールドに到達したと評価されています。

北向きの流れは、インド洋の深層流の大まかな流れの向きと整合的です。海の中には表層だけでなく深海にも海流があり、とくに海嶺の上には、海嶺に沿って流れる深層流が卓越することが知られています。熱水噴出域固有種の幼生が漂流して移動する際、こうした深層流は、いわば分散の「高速道路」となり得ます。現在みられる5つの遺伝集団の地理的位置と海底地形を合わせて考えると、分散障壁として隔離に最も大きく寄与しているのは、海嶺上にみられるトランスフォーム断層であると推定されます。トランスフォーム断層は離れあうプレート境界と直交する大きな地形の切れ目で、南北に走る海嶺の軸を東西にずらしている、東西にのびる断層のことです。海嶺の軸がずれることで幼生分散の「高速道路」がそこで分断され、熱水噴出域間のつながりが弱まっている可能性があります。

図3

図3 スケーリーフットの集団史モデル (Fastsimcoal2 で推定した集団パラメータを用いて構築)。矢印は遺伝子流動の方向を示し、破線矢印は祖先集団間の遺伝子流動(昔の遺伝子流動)を、実線矢印は現存集団間の遺伝子流動(現代の遺伝子流動)を表す。矢印の太さや数値は遺伝子流動の強度を示し、年あたりの移住率を表している。遺伝子解析から推定されたゴースト集団(G0-G3)は灰色のバーで示した。縦軸は現在から遡った年数を示す(括弧内の数値は 95% 信頼区間)。

さらに、推定された遺伝子流動には、「距離が離れるほど遺伝的な違いが大きくなる」という単純なモデルでは説明しきれないパターンが含まれていました。たとえば、インド洋中央海嶺のOnnuri–Onnare集団は、同じ海嶺上にあり地理的に近い他の熱水域よりも、遠く離れたWocan集団と遺伝的に近い関係にありました。この結果は、スケーリーフットの分散が、過去に存在して現在は活動を停止した、あるいはまだ発見されていないものの遺伝学的に存在が推定される「ゴースト集団」によって、大きく媒介されてきた可能性を示唆します。実際、南西インド洋海嶺ではLongqi–DuanqiaoとTianchengの間に、熱水活動を示すプルームが海水で観測されているにもかかわらず海底の熱水域は未発見なままの海域があります。また中央インド洋海嶺では、Onnuri–Onnareの北側に、すでに活動を止めた非活動熱水域が発見されています。そこで、海流モデルに基づいてスケーリーフット幼生の分散を粒子追跡でシミュレーションしたところ(図4)、これら2か所のゴースト集団候補が、それぞれ隣接する遺伝集団どうしを繋ぐ役割を果たし得ることが確認されました。インド洋ではこうした非活動熱水域のように現在は活動していない集団が、分散の「踏み石」として機能し、現在の海底で見られる遺伝集団の形成に寄与してきた可能性があります。また、Longqi-DuanqiaoとTianchengの間には実際に未発見の熱水域が存在すると思われるため、今後の調査が望まれます。

図4

図4 海流によるスケーリーフット幼生分散の粒子運動シミュレーション。各熱水域やゴースト集団と推定された2箇所(未確認熱水域・非活動熱水域)からスケーリーフットの幼生の代わりとなる粒子を放出し、深層海流でどのように運ばれるかをシミュレーションしたもの。(A)放出から 1年、6年、12年の時点を示した粒子運動シミュレーション結果。色の濃淡は、シミュレーション上の幼生粒子密度(対数変換後)を表す。(B) 15年の分散シミュレーションで、各熱水域から放たれた粒子が他の熱水域にどれだけ運ばれたかを示した図。各セルは、パネル下に示した特定の供給源集団から、パネル左手側に示した受け皿集団へ運ばれた幼生粒子の量を表している。色の濃淡はシミュレーション上の幼生粒子密度(対数変換後)を表している。横軸は時間(年)、縦軸は深度(km)。

5. 今後の展望

本研究は、インド洋の熱水噴出域固有種を対象とした初の集団ゲノム解析であり、深海熱水鉱床の資源開発に伴う生態系・環境影響評価や保全計画に重要な示唆を与えるものです。個々の熱水噴出域が幼生分散によってどの程度つながっているのか、また、どの集団が独自の遺伝的多様性をもち、代替が利きにくいのかを把握することは、熱水生態系の回復可能性を見積もるうえで欠かせません。今回の集団ゲノム解析により、最も固有な遺伝的多様性を示したLongqiフィールドとWocanフィールドの2つの熱水噴出域がインド洋において、保全上の重要度がとくに高い候補地と示されました。スケーリーフットは、将来的な熱水鉱床開発の可能性によって初めて絶滅危惧種となった生物として、熱水生態系保全の象徴種(フラグシップ種)に位置づけられ、その保全計画はインド洋熱水に棲む他の固有種にも影響を与えることになります。今後は、スケーリーフットとは分散能力や生息水深が大きく異なる他のインド洋熱水噴出域固有種についても、同様の集団ゲノム解析を進めることで、より適切な保全策の策定に貢献できます。

海洋生物の多くは、スケーリーフットと同様に幼生期の分散を通じて集団間のつながりを形成します。そのため、本研究で示されたトランスフォーム断層という分散障壁の重要性や、粒子追跡シミュレーションの結果は、分散能力がスケーリーフットに近い他の熱水噴出域固有種にとどまらず、海嶺上の海山など、他の深海生態系にも当てはまる可能性があります。さらに、トランスフォーム断層による連結性の切れ目が、世界規模での深海生物地理区分の形成に関わってきた可能性があるとも示しています。

本研究の成果は、集団ゲノム解析に供する多点での試料採取調査のみならず、海水流動を把握する海洋物理学調査や海底地形を描きだす地球物理学調査など、基盤的な海洋調査の蓄積に立脚しています。今後も海洋調査にもとづく先端的な科学研究を進めることで、熱水噴出域を含む深海環境の環境影響評価に必要な基盤的知見を提供し、将来的には深海底の保全計画の策定につなげていくことで貢献していきます。

お問い合わせ先

国立研究開発法人海洋研究開発機構

(本研究について)

国立研究開発法人海洋研究開発機構
超先鋭研究部門 主任研究員 CHEN Chong

(報道担当)

海洋科学技術戦略部 報道室